¿Cuál es tu canción favorita?
Tómate un momento para pensar en cómo escuchas la música. Ya sea en la radio, en un vinilo, en una descarga de MP3, en un tocadiscos, en una lista de reproducción de Spotify, en tu coche, en un restaurante, en una película o desde un escenario, estás escuchando una canción.
Una "canción" es la mejor unidad individual de organización para ayudar a conceptualizar por qué el negocio de la música está estructurado de la manera que lo está. Está a punto de ver por qué.
Dos derechos de autor: Composición y grabación sonora
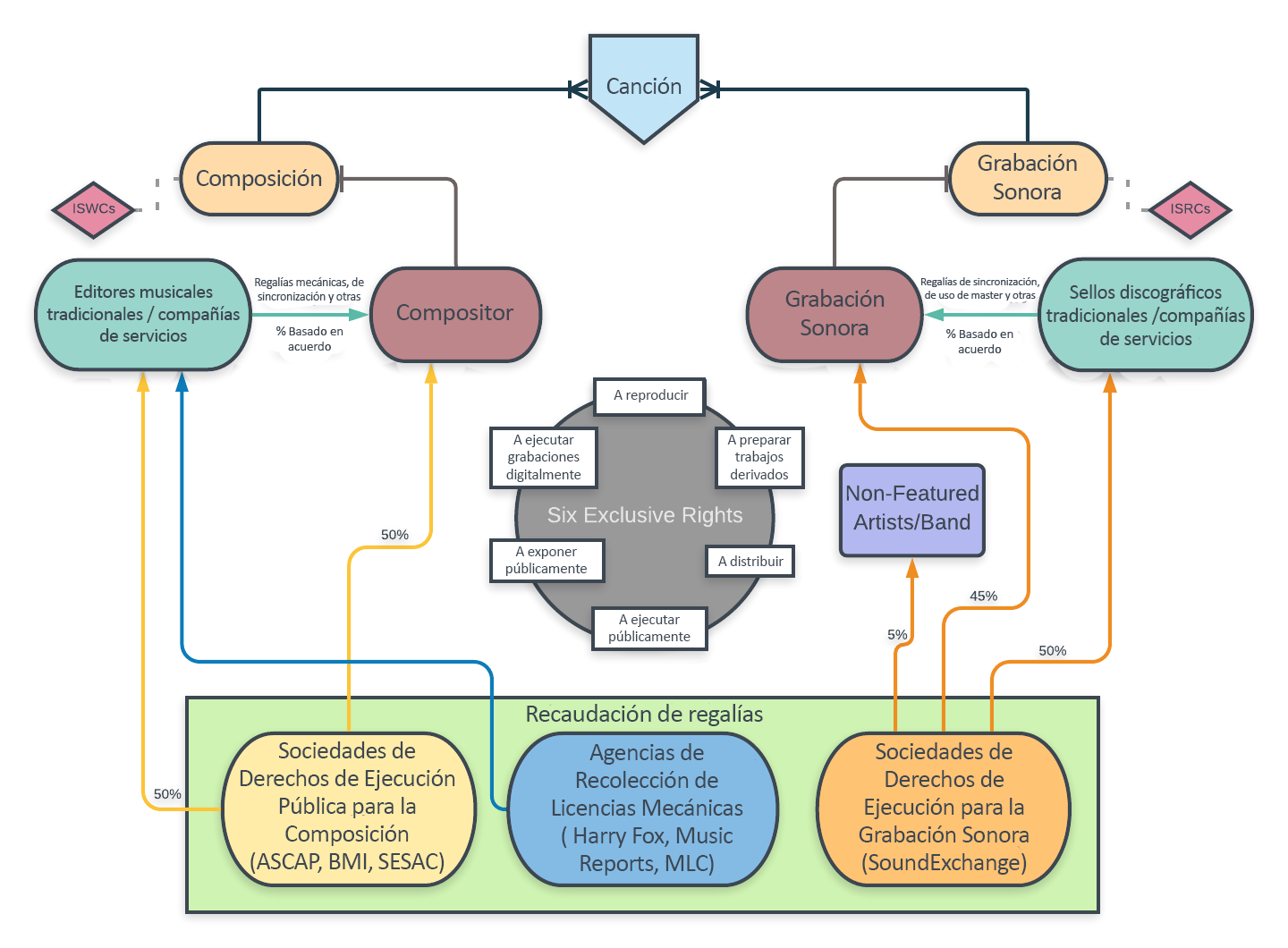
En Estados Unidos, según la ley de derechos de autor, una canción consta de dos derechos de autor distintos. Uno se conoce como "composición" e incluye, en términos generales, lo que se puede escribir sobre una canción: notas, letras, acordes, melodías, fraseo, cambios de tono, tempo y armonías.
El otro derecho de autor de una canción se conoce como "grabación sonora" e incluye, en términos generales, la parte de la canción que se puede escuchar.
Diferentes grabaciones pueden compartir un mismo derecho de autor sobre la composición, pero cada grabación sólo tendrá un derecho de autor sobre la grabación sonora. Por ejemplo, "Hallelujah", grabada por Leonard Cohen, y "Hallelujah", grabada por Jeff Buckley, comparten el mismo derecho de autor sobre la composición, pero no comparten el mismo derecho de autor sobre la grabación sonora.

Cuatro Partes Interesadas principales: Compositores, editores musicales tradicionales, artistas y sellos discográficos tradicionales
Las partes interesadas poseen una parte de los derechos de autor de la composición o de la grabación sonora de una canción. Por lo general, los compositores crean composiciones y los artistas discográficos crean grabaciones sonoras.
El compositor puede ceder su participación en la composición a un editor musical. El artista discográfico puede ceder su participación en la grabación sonora a un sello discográfico. A cambio, cada una de estas entidades respectivas explotará los derechos de autor en nombre de su creador.
Dependiendo de los términos específicos de un acuerdo entre un compositor y su editorial musical, o un artista discográfico y su sello discográfico, estas entidades pagarán a los creadores un porcentaje de dinero, o regalías, obtenido como resultado de la explotación de los derechos de autor.
Las empresas de servicios ofrecen una alternativa moderna a esto, ya que prestan los servicios tradicionales de una editorial musical y/o un sello discográfico sin exigir ninguna cesión de derechos.

Otras formas de agregadores son las empresas de gestión de derechos, como Exploration. Exploration gestiona las licencias, los derechos y los ingresos por regalías de un artista y, por lo tanto, cobra una parte de las regalías generadas.
Seis Derechos Exclusivos
Antes de continuar, hablemos de tus derechos.
De acuerdo con la Ley de Derechos de Autor de 1976, el propietario de un derecho de autor tiene el derecho exclusivo de hacer, o autorizar a hacer, cualquiera de lo siguiente:
- Reproducir la obra protegida por derechos de autor en copias o fonogramas;
- Preparar obras derivadas basadas en la obra con derechos de autor;
- Distribuir copias o fonogramas de la obra protegida por derechos de autor al público mediante la venta u otra transferencia de propiedad, o mediante el alquiler, el arrendamiento o el préstamo;
- En el caso de obras literarias, musicales, dramáticas, coreográficas, pantomimas, películas y otras obras audiovisuales, ejecutar públicamente la obra protegida por derechos de autor;
- En el caso de obras literarias, musicales, dramáticas, coreográficas, pantomimas y obras pictóricas, gráficas o escultóricas, incluidas las imágenes individuales de una película u otra obra audiovisual, exhibir públicamente la obra protegida por derechos de autor;
- En el caso de las grabaciones sonoras ÚNICAMENTE, ejecutar públicamente la obra protegida por derechos de autor mediante una transmisión digital de audio.
Estos seis derechos exclusivos son absolutamente fundamentales para la industria musical. Determinan cómo se puede explotar un derecho de autor para generar ingresos. Cuando alguien, además del propietario de los derechos de autor, desea hacer una de estas seis cosas, debe obtener una licencia.
Todo uso lucrativo de la música explota uno o más de los seis derechos exclusivos.

Cobro de Regalías
Cuando se licencia una canción, se generan regalías que se deben a los compositores y artistas, así como a las entidades (sellos discográficos y/o editoras musicales) que representan sus derechos de autor.
Las agencias de recaudación de regalías existen para facilitar su pago entre las entidades autorizadas a utilizar los derechos de autor y los destinatarios adecuados de los mismos. En Estados Unidos, existen tres tipos básicos de agencias de cobro de regalías, que corresponden a dos de los seis derechos exclusivos, es decir, el derecho a interpretar públicamente y el derecho a reproducir mecánicamente la canción:

Agentes de Distribución
En el panorama musical actual, los artistas y grupos musicales suelen recurrir a "agregadores" para gestionar y agrupar sus derechos y flujos de regalías. Sería una tarea colosal firmar acuerdos, enviar la información de las grabaciones sonoras y cobrar las regalías de cada servicio por separado. Ahí es donde entran los distribuidores (o "agregadores") como CD Baby, DistroKid, Tunecore, Ditto Music y RouteNote. Un distribuidor trabajará con todos esos servicios directamente sin que tú tengas que hacerlo, a cambio de una cuota y/o un porcentaje de las regalías que obtengas. Sólo tienes que hacer el trabajo una vez con el distribuidor, y ellos hacen el resto. OK, parece justo. Vamos a añadirlos al diagrama.
Metadatos
Todos los derechos de autor contienen información específica relacionada con ellos, que informa a diversas partes de la industria musical sobre quién debe pagar y cuánto. En el caso de las grabaciones sonoras, se suele utilizar un formato conocido como DDEX para comunicar los metadatos entre los artistas que graban, los sellos discográficos y las agencias de recaudación de regalías. En el caso de las composiciones, se utiliza un formato conocido como CWR para hacer lo mismo entre los compositores, los editores musicales y las agencias de recaudación de derechos.
Dos elementos muy importantes de los metadatos son los códigos ISWC y los códigos ISRC. Los códigos ISWC se refieren a un código específico utilizado por la industria para identificar las composiciones. Los códigos ISRC se refieren a un código específico utilizado por la industria para identificar las grabaciones sonoras.
Asegúrate de buscar los agregadores y el papel de los metadatos cerca de la parte superior del diagrama. Así es como se ve nuestro diagrama ahora:
Ten en cuenta:
*En Estados Unidos, las Sociedades de Derechos de Ejecución (Performing Rights Organizations o PRO, por sus siglas en inglés) pagan directamente las regalías de ejecución pública a los compositores y a los editores musicales, divididas al 50% para cada uno.
** En los Estados Unidos, el Colectivo de Licencias Mecánicas, la Agencia Harry Fox y Music Reports pagan las regalías mecánicas a los editores musicales, que a su vez pagan a sus compositores.
*** SoundExchange reparte las regalías de ejecución de la grabación sonora entre el propietario de los derechos de autor de la grabación sonora (50%), el artista discográfico (45%) y los artistas/banda discográficos que no son protagonistas (5%).

Uso de la Música
Tanto las personas como las empresas utilizan la música de muchas maneras diferentes. En este caso, el "uso" de la música se refiere a cualquier explotación de un derecho de autor musical que pertenezca a uno de los seis derechos exclusivos mencionados anteriormente y que, por tanto, requiere una licencia junto con alguna forma de compensación.
Los usos más comunes de la música en la actualidad pueden dividirse en cuatro grandes categorías: interpretación pública, mecánica, sincronización y uso de master.
Uso de Ejecución Pública
El uso como ejecución pública se produce cuando la obra se comunica más allá del círculo inmediato de familiares y amigos. Para conocer el lenguaje exacto de lo que se requiere para que un uso se considere una ejecución pública, consulta nuestra guía sobre la concesión de licencias de ejecución.
Los siguientes usos de la música se consideran ejecuciones públicas:
- Transmisiones digitales bajo demanda (Spotify, TIDAL, etc.)
- Transmisiones digitales no interactivas (Pandora Radio, SiriusXM, etc.)
- Reproducciones de radio terrestre (AM/FM)
- Emisiones públicas
- En bares, restaurantes, clubes y locales de música
- Vídeos en YouTube
- Anuncios de televisión y publicidad
- Contenido generado por el usuario en las redes sociales (TikTok, Facebook, etc.)
Ten en cuenta:
- La transmisión digital no interactiva, también conocida como emisión en línea o radio por Internet, es el único tipo de ejecución pública mencionado anteriormente que requiere el pago de regalías tanto por el uso de los derechos de autor de la composición COMO por el uso de los derechos de autor de la grabación sonora.
** Todas las demás ejecuciones mencionadas anteriormente pagan una regalía por el uso de la composición ÚNICAMENTE.
Uso de Sincronización
Un uso de sincronización ocurre cuando una composición Y/O grabación sonora se utiliza junto a una obra visual como una película, un anuncio o un vídeo musical, es decir, cuando la música se sincroniza con el contenido de vídeo. Para conocer el lenguaje exacto que se requiere para que un uso se considere sincronización, consulta nuestra guía sobre licencias de sincronización.
Los siguientes usos de la música se consideran sincronización:
- Vídeos de YouTube (en Estados Unidos)
- Películas, televisión y anuncios publicitarios
- Contenido generado por el usuario en las redes sociales (TikTok, Facebook, etc.)
Poner tu catálogo de canciones a disposición de una empresa de bibliotecas musicales (cada vez más llamadas empresas de música de producción) es una de las cosas más lucrativas que puedes hacer. Por lo general, una empresa de este tipo se llevará un porcentaje de la tarifa de sincronización como pago, lo que es bueno para ti, ya que significa que no hay que pagarles para que te representen y, mejor aún, no cobran a menos que reciban partes, lo que significa que explotarán tu música en su catálogo todo lo que puedan.
Uso Mecánico
Un uso mecánico se refiere generalmente a la reproducción o distribución de los derechos de autor de la composición en formatos físicos, descargas digitales y flujos interactivos. Para conocer el lenguaje exacto de lo que se requiere para que un uso se considere mecánico, consulta nuestra guía sobre licencias mecánicas.
Los siguientes usos de la música se consideran usos mecánicos:
- Compras físicas (CD, vinilo, etc.)
- Descargas digitales (iTunes, Amazon, etc.)
- Transmisiones digitales bajo demanda (Spotify, TIDAL, etc.)
- Contenido generado por el usuario en las redes sociales (TikTok, Facebook, etc.)
Uso de Master
El uso de master es un término que se refiere a un tipo de licencia para usos particulares de una grabación sonora protegida por derechos de autor. Por lo general, los licenciatarios son empresas que desean ofrecer la grabación sonora protegida por derechos de autor en su repertorio de canciones descargables, adquiribles o transmisibles. Para conocer el lenguaje exacto de lo que constituye un uso de master, consulta nuestra guía sobre licencias de uso de master.
Los siguientes usos de la música se consideran uso de master:
- Compras físicas (CD, vinilo, etc.)
- Descargas digitales (iTunes, Amazon, etc.)
- Transmisiones digitales bajo demanda (Spotify, TIDAL, etc.)
Nótese que algunos usos de la música (transmisiones bajo demanda, transmisiones no interactivas, vídeos de YouTube, anuncios en televisión, descargas digitales y compras físicas) se aplican a más de una categoría de licencia y, por tanto, requieren más de un tipo de regalías.

Conectando los Puntos
Es hora de examinar exactamente cómo encajan todas estas piezas.
Ten en cuenta que esto sólo se aplica a los Estados Unidos.

Muéstrame el Dinero
Pero espera, nos falta algo. Te hemos enseñado que varios usos de la música requieren el pago de regalías a los propietarios de los derechos de autor. Y te hemos mostrado cómo fluye ese dinero. Pero, ¿de dónde viene? Más concretamente: ¿cómo obtienen las regalías que pagan las empresas de transmisión digital bajo demanda, las emisoras de radio, las tiendas de discos, las plataformas de descargas digitales, etc.?
La respuesta corta es: de ti!
Como consumidor de música, generas regalías para los propietarios de los derechos de autor. Cuando adquieres una suscripción a Spotify y reproduces una canción bajo demanda, generas regalías de ejecución y mecánicas para el propietario de los derechos de composición; regalías de uso de master para el propietario de la grabación sonora.
Spotify ha informado de que el 70% de sus ingresos procedentes de los anuncios y las suscripciones se ha pagado en regalías a los titulares de los derechos. A finales de 2013, la empresa generó más de mil millones de dólares para los titulares de derechos de todo el mundo. Cuando compras una descarga digital en iTunes, generas regalías mecánicas para el propietario de los derechos de composición; regalías de uso de master para el propietario de los derechos de grabación sonora.
Del mismo modo, los anunciantes pagan mucho dinero para comercializar a través de varias plataformas de escucha de música como YouTube, y las estaciones de radio en línea. Cuando ves un vídeo en YouTube, generas regalías de ejecución y sincronización para el propietario de los derechos de autor de la composición; regalías de sincronización para el propietario de los derechos de autor de la grabación sonora. Cuando reproduces una emisora de radio online no interactiva, generas regalías de ejecución para el propietario de los derechos de autor de la composición; regalías de ejecución para el propietario de los derechos de autor de la grabación sonora.
Los inversores también proporcionan ingresos a empresas de todo tipo y tamaño que utilizan la música como parte integral de su negocio. Estas empresas, a su vez, pagan regalías.
Así que, como puedes ver, la industria musical es complicada, pero no incomprensible.
Lee el siguiente diagrama de arriba a abajo o de abajo a arriba. En la parte superior, empezamos con la unidad de organización más básica, la canción, y nos desplazamos hacia abajo en función de la explotación de los derechos de autor. En la parte inferior, comenzamos con las fuentes de ingresos y nos movemos hacia arriba en base a la transferencia de dinero entre las distintas entidades del negocio musical.
Aquí está, un diagrama completo y preciso de la industria musical moderna (por ahora).

Diagrama completo de la industria musical 2020
Si tienes alguna pregunta, duda o sugerencia, ponte en contacto con jacob.wunderlich@exploration.io.